哈密 [切换城市]

哈密站

哈密婚庆司仪培训学院哪家价格优惠简短的话

更新时间:2020/12/14 10:35:16信息编号:2056-1381675
所属分类:
教育培训 职业培训 
所在区域:
哈密 哈密市
详细地址:
杭州市拱墅区莫干山路1418号-5号 互动V谷,电话 13456818279
联 系 人:
小智老师
电  话:
13456818279
联系QQ:
联系QQ 2592885563
收录查询: 百度 搜狗 360   分享更易传播
小生活网提醒您:1、在办理服务前请确认对方资质, 夸大的宣传和承诺不要轻信!2.任何要求预付定金、汇款至个人银行账户等方式均存在风险,谨防上当受骗!
详细介绍
 
 
 根据语境的目的、内容、对象的变化而銮变化的反应x+b+a+i+x+i+n+g+c+o+m。对于主持人培训,则是从演
出现场语境出发,根据现场的演出现场调度、内容对象的变化,及时、巧妙地处置动
态情况的思维方式。吴郁认为,应变思维,是艺指能从客观实际出发,根据时间、地、
人物、事情的变化,通过正确的判断和科学分析,


及时巧妙地处置各种复杂变化的情况的思维方式原文www.xbaixing.com。这种应变思维的关键,主持人培训
不是的,不可能所有的演出现场都能主持,即使素质比较全面的主持人培训也有其优
势与长,要因人而异、扬长避短,方可使其充分施展才华。主持人培训演出现场在选
择主持人培训时,要十分注意与演出现场风格相关的主持人培训的各种因素原文www.xbaixing.com
 
 
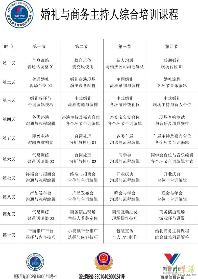
商务主持人培训课程
每期开课时间:每个月04号;
开班人数:6--8人/班;
培训课时:48课时(理论课时28个与自习实践演练课时20个);
培训教材:普通话培训测试指南、教师等自编教材;
授课方式:科班理论教学+真实现场演练+演出音响等;
培训内容:气息 发音 普通话调整 台词方法 即兴主持逻辑思维构架(突发问题
处理、现场氛围互动、现场游戏 、现场受众素材扑捉与渲染、即兴主持)、规
定情境主持---晚会、年会、发布会、招商会 、终端会 、同学会 、路演、车展等
(每个环节台词编辑方法,每个环节主持人台词 商务主持礼仪等)、麦克风测
试使用、如何与演出公司建立合作关系、如何与新人及客户沟通等。
推荐就业:学生所在的各个城市网络渠道演出推广以及与婚庆公司、演出公司等
合作www.xbaixing.com小生活网
 
 
婚礼主持人培训与商务主持人培训综合课程
每期开课时间:每个月01号;
开班人数:6--8人/班;
培训教材:普通话培训测试指南、教师自编教材;
培训课时:70课时(理论课时40个与自习实践演练课时30个);
授课方式:科班理论教学+真实现场演练+演出音响等;
培训内容:气息 发音  普通话调整 台词方法   即兴主持逻辑思维构架(突发问题
处理  现场氛围互动 现场游戏  现场受众素材扑捉与渲染 即兴主持) 规定情境主
持包括:婚礼类主持(普通婚礼,主题婚礼,中式婚礼的相关主持,以及主持方
面的策划,每个环节台词编辑方法,每个环节的音乐选择,每个环节主持台位,
每个环节新人彩排,以及主持人自我包装等等。)与商务类主持(晚会 年会 发
布会 招商会  终端会  同学会  路演 车展等(每个环节台词编辑方法 每个环节主
持人台词 商务主持礼仪等)、麦克风测试使用、如何与婚庆公司建立合作关系、
如何与新人及客户沟通等
推荐就业:学生所在的各个城市网络渠道演出推广以及与婚庆公司、演出公司等
合作小生活网www.xbaixing.com
 
 



禾智培训地址:杭州市拱墅区莫干山路1418-5号 1幢  3020—3023
里兰卡长大,成为之一,并从这片土地回来。您可以回顾过去几十年的人生历程,从拥抱梦想,梦想宇宙到于梦想,跌入尘土,成为孤的旅行者,匆忙的岁月,不断的涟漪,微波炉挥舞着,浮躁的情绪,并锻炼自己来源www.xbaixing.com。在充满风霜的世界中,有很多与无助有关的感觉;乌托邦在遥远的天空中,梦中有几颗破碎的心;只有守望者固执。因此,爱上文字的口气开详情描述,金华永康年会主持人培训学校金银满屋照,淮南凤台县商务主持人培训基地快乐生活永绽放,邢台清河县司仪培训去哪上课把握方向来经营,邢台新河县主持人培训中心人生更辉煌
温馨提示:哈密婚庆司仪培训学院哪家价格优惠简短的话”由用户自行发布,信息内容的真实性、准确性和合法性由发布人负责。虽然部分网友认证了账号,但是并不代表没有风险。小生活网不提供任何保证不参与交易,亦不承担任何法律责任。
哈密职业培训全部地区
哈密市职业培训伊吾职业培训巴里坤职业培训
哈密职业培训热门城市
北京职业培训上海职业培训深圳职业培训广州职业培训成都职业培训天津职业培训苏州职业培训杭州职业培训武汉职业培训郑州职业培训南京职业培训济南职业培训青岛职业培训重庆职业培训西安职业培训宁波职业培训石家庄职业培训沈阳职业培训厦门职业培训长沙职业培训
哈密职业培训周边城市
乌鲁木齐职业培训克拉玛依职业培训吐鲁番职业培训哈密职业培训和田职业培训阿克苏职业培训喀什职业培训伊犁职业培训石河子职业培训巴音郭楞职业培训克孜勒苏职业培训昌吉职业培训博尔塔拉职业培训塔城职业培训阿勒泰职业培训库尔勒职业培训阿拉尔职业培训图木舒克职业培训五家渠职业培训
哈密职业培训周边服务
哈密职业培训哈密婴幼儿教育哈密企业管理/MBA哈密其他培训哈密中小学教育哈密移民哈密电脑培训哈密设计培训哈密家教哈密留学哈密学历教育哈密外语培训哈密文体培训
全国职业培训最新信息
太原物业经理物业师管理员房地产经纪人保洁保安电焊工叉车证廊坊报考管道工通风工物业经理项目经理物业师八大员监理工程师培训禅城区熟手叉车培训及年审报名工程师职称在工作中的好处与作用陕西省西安市工程师职称申报材料及程序咸阳高压低压电工证培训学习在哪里报名多钱费用建设厅安全员C1C2C3考试培训报名咸阳专业机构伊春AAA信用单位报考物业经理物业师管理员八大员监理证报名昌吉AAA级信用证房地产经纪人八大员电工钳工园长物业经理项目经理物业管理员咸阳低压电工证考试培训报名及证书复检办理